【权威发布】燕京理工学院2024年报考指南
一我们的学校
燕京理工学院是经教育部批准设立的全日制普通高等本科院校,其前身是中国优秀独立学院——北京化工大学北方学院。2013年经教育部批准转设为燕京理工学院,2016年入选河北省硕士学位授予立项建设单位,是河北省首批转型发展示范高校。学校设有63个本科专业及24个专科专业。
▲“遇见”燕理
学校是“河北省示范性就业指导中心”“河北省优秀民办学校”“河北省大学生创业孵化示范园”“河北省园林式单位”,连续多年位居中国民办高校前列,多年被权威媒体和机构评为“品牌实力民办大学”“全国最具影响力民办大学”。学校已成为我国优秀的民办高校之一,正向着特色鲜明、国内一流、国际知名的综合性、创新型大学的目标前进。
▲鸟瞰图
区位优势得天独厚
学校位于京津冀协同发展先行示范区、北京城市副中心燕郊组团,距天安门仅38公里,坐拥北京城市副中心、国际环球影城的优质资源,环首都、京津冀、环渤海三大经济圈核心区位。学校置身政治、经济、文化沃土,美好生活社区建设持续推进,校园体验与众不同,培育了学生更加广阔和开放的视野,校园文化活力全面释放,四川震区支教支农、感恩教育、千人进社区成为省内外有影响力的品牌教育活动,国际大学生时尚设计盛典成为具有全球影响力和权威性的时尚设计类专业赛事。
国际氛围高端浓郁
学校邀请世界政要领袖、学术大咖在燕理国际课堂开讲,学生通过世界青年领导力论坛与国际级大师对话人生与未来。诺贝尔经济学奖获得者埃里克马斯金教授特聘成为学生们的学业导师,联合国副秘书长娜塔莉亚·卡内姆博士亲临现场选拔优秀学子,助力学生登上国际舞台,优秀学子杨与真、刘炼、李丹阳以中国青年大学生身份在世界舞台发声。
教育通道多元开放
学校构建了国内“产学研协同”和国外“优质教育资源共享”的双循环格局,坚持满足学生高层次求学的个性化需求。坚持走产教融合、协同育人之路,一方面充分发挥学校和企业两个育人主体的作用,另一方面搭建国际交流平台,积极开展对外人才培养、学术、科技和文化交流,让学生享受到世界优质教育资源的哺育。先后与北美、亚洲、欧洲多所国际知名高校建立了合作关系,特别投资建设了“微留学”学习基地,为学生开设了海外深造定向培养项目,给学生提供进入世界名校深造的机会。
应用人才立交培养
学校不断丰富完善办学层次,强化办学优势,凝练办学特色,全面构建起“学历教育、继续教育、国际教育”相互融合,“专科一本科一研究生”立交培养的高质量人才体系,为学生打通专本硕、国内外纵横多向的人生发展通道,铺就释放生命无限能量,实现人生无限可能的广阔舞台。


二我们的师资
国际导师(选登)
特聘教授(选登)
教授(选登)
社会导师(选登)
三我们的专业
省级一流本科专业建设点
招生专业列表
燕京理工学院2024年本科招生专业一览表

燕京理工学院2024年河北省对口类招生专业一览表
燕京理工学院2024年专科招生专业一览表
注:
1.最终招生计划以教育部门公布为准。
2.学费标准以省发改委规定为准。
3. 以上专业均可选择海外深造培养计划,入校后需另缴培养费。
四我们的分数
普通类分数线
燕京理工学院2023年普通类录取分数线
燕京理工学院2023年河北省本科批一志愿各专业投档分数

艺术、体育类分数线
燕京理工学院2023年艺术、体育类本科录取分数线
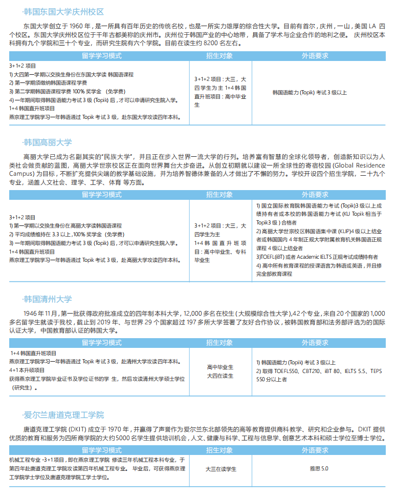
五海外深造
基本介绍
为满足学生高层次求学的个性化需求,培养具有国际化思维和全球化视野的精英学子,学校与全球百余所知名大学深度合作,打造了海外深造培养计划。在校学生在完成本(专)科学业,达到规定语言条件后,100%获得海外大学硕士offer,在燕理实现从本(专)科到世界名校硕士的华丽蜕变。
培养模式
与全球130多所知名大学深度合作,针对学生个性特点,制定国际化人才培养方案,指导学生提高学习能力,使GPA符合海外目标院校的要求。开展跨文化培养、学术研究培养、雅思英语学习等课程,在完成本科专业的同时,达到国外大学硕士录取条件、获得燕京理工学院本(专)科文凭后,到国外名校完成硕士阶段学业(学制因国别而定,英国1 年,澳洲1.5-2年,美国与加拿大2-2.5年),实现“国内本科+国外硕士“直通。
语言教学
金牌雅思教学团队采取小班制,开展雅思教学,注重英语语言基础和语言能力提升,全方位的雅思考试技巧培训和全真模拟冲刺,让学生获得最有效的考试指导和最扎实的语言体系,突破语言关,以语言自信和实力考取雅思高分。雅思成绩优异者学校将发放专项奖学金。
背景提升
为学生提供更加多元、更加丰富的名企实习、志愿服务、国际交流、专业能力锻炼等机会。借助国际导师、海外实习、国外合作院校课程等优质资源,丰富学生履历,提升学生留学综合实力,增强学生申请海外名校的竞争力。
成长规划
海外深造培养计划配备1对1的专业留学导师,量身制定成长规划。为学生提供海外择校、专业选择、文书撰写、院校申请、签证办理、海外学习跟踪等全方位、个性化的指导。
升硕导师(选登)
合作院校名单
海外深造明星(选登)
微留学
开阔视野 体验世界



学校大力推进国际化战略,先后与北美、亚洲、欧洲、澳洲多所大学建立了友好合作关系,特别是在加拿大、美国、英国、澳大利亚、法国建立了海外学习基地,持续向“高端化、全球化、个性化”的大学教育目标迈进,让学生享受到世界优质教育资源的哺育,为培养具有国际视野的应用型、创新型人才打下坚实的基础。
预科直升班项目
海外合作项目
六我们的生活
党团建设 传承红色基因

校园环境
校园文化
七我们的未来
学校现已签约校外实习就业基地 370 余家。学校充分利用紧邻北京的区位优势,充分利用各种校内外关系和资源,广泛开发专业对口行业企业,实现了大型与小型、定期与非定期、网络与现场、校内与校外等有机结合的招聘会组织形式,构建了访企拓岗、就业基地、产业学院三种层次的合作路径,形成了成熟完善的就业市场开拓工作体系,为实现毕业生高质量充分就业提供有效助力。
近三年毕业去向落实率均在 95% 以上,居全国同类院校前列。
每年有上千名毕业生进入世界 500 强企业、中国 500 强企业、国企机关、事业单位以及各类上市企业,超过 45%的毕业生实现在北京就业的梦想。
校企合作联盟(仅部分企业列入)
国内升硕明星
燕京理工学院2023届毕业生升硕名单(选登)


就业明星
燕京理工学院毕业生考取公务员、三支一扶名单(选登)
八我们的荣誉




九联系方式
咨询电话:
010-89180986、010-80843808
010-80843809、010-80844355
010-80844356、010-80844357
邮 编: 065201
学校网址: www.yit.edu.cn
通讯地址:北京东燕郊国家高新技术产业开发区迎宾路808号
(北纬N39°59′42.45″ 东经E116°48′24.48″)